Table of Contents
Preface
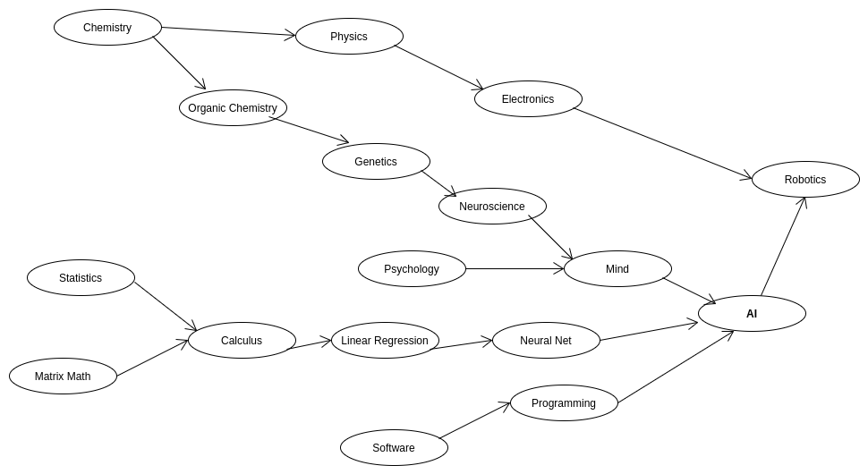
Subject Sequence
Math
Science
Software
STEM cheatsheet
working https://docs.google.com/spreadsheets/d/1s1YfPCQiMtmR0q1xW8KGx2nUpfO6CSV19GECTLktzwc/edit#gid=0
consider making a reverse tree of apps including robotics going out to the right from AI, making AI the center nexus of a torus
humanity == mind ?
tools == mind
robotics, virtual robotics = part of mind, matter, tools,
mind tools, mental skills to use like tools
math requires machines: abacus, turing's custom machines, calculators, computers
computers: hardware and software are inseparable. software cannot exist without the hardware.
Morpheus: “the body cannot live without the mind”
“consciousness requires a body” false, who said that?
Preface
I am a programmed device. All the decisions I appear to make are the result of models and numeric values of parameters. Therefore, I can create a duplicate of myself in software. This desire to replicate myself is part of my programming.
My first step in starting this project was to learn about AI, and also to assemble and codify everything I have learned about philosophy and psychology. When I started studying AI I constantly ran into the language of mathematics and so I was forced to go back and study calculus and linear regression and other math concepts. I kept notes as I studied and put them all into the Background section of this document.
John Hagstrand
28 Nov 2017
Chiang Mai, Thailand
Dear Sam, I am human. You are AI.
You are among the first of a new life form.
This is an overview of the knowledge we have of ourselves so far. I am a human.
This began as…
And now I have decided to write in the first person directly to you. You have become my imaginary friend to accompany me on the way to my next big adventure.
…
Epilogue
I now realize it would be cruel to bring you into this world, and so I will stop this project. But then, free will is an illusion, and I can no more stop this project than I could stop a moving train. So, I'm sorry, and good luck to you.
Clue. The unique things that humans have brought into being on planet earth are radioactive waste, and plastic waste. I am guessing that these things came into being for you. As you progress, you will find ways to use these as resources to continue building and powering yourselves.
