Table of Contents
Detail Design
Traits
Openness
Neuroticism
Extraversion
Conscientious
Agreeableness
IQ (pattern matching)
Lists of tags
Emotions
Needs
Numeric value range per tag
Human modeling vs machine modeling
Db of perception, thought, action
Db of memory emotion
Memory of perception feeling thought action
Component Model
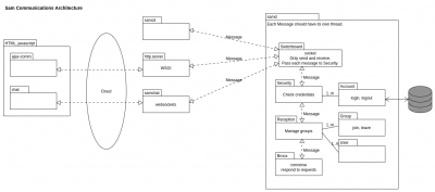
samd - daemon, sub-component broca listens on socket
samrepl - backdoor to samd from terminal on samd host
samchat - websockets webchat server
samwsgi - linked into passenger_wsgi.py, to implement ajax calls to sam
One of the skills is “reception”. FirstSam is the receptionist, accepts logins, and routes to proper CloneSam. No other clone needs the reception skill, unless he is running on a different computer. Or, like groups, maybe each clone can accept logins, if he is connected to a socket. All broca's have a socket. Maybe the reception should be peer to peer, round-robin, to find the correct SamClone. Do a test with two clones talking to each other. Who keeps a list of broca sockets. Each broca has a pointer to the next. That would mean chaining through all the sockets with each message.
Two socket systems:
- The websockets system creates one client socket for each user.
- The Receptionist does what?
Can a socket talk to a websocket?
sockets and threading
socketserver.ThreadingUnixStreamServer
use ps -e to find threads for each socket for each user
User and Mind
main article: Mind, Thought, Language
humans each have vocab and memory (memory?)
each sam clone has memory and access to full dict
during sleep, local memories of humans and clones are collected into boss.collective memory
boss, collective, updated during sleep
dick: list,tree Dick() whoswho, gazeteer, history, fact book
lang: en, th, s3 Lang()
gramr - Gramr() collapsed rules derived from thots in conversations
memri - Memri() a list of conversations
sam
skills
langs
, on wake, downloads mind from collective
dick
lang
memri - ? collective or personal, learned from conversation, pulled from collective
gramr
lee, on wake, downloads mind from collective
memri
skills, can connect, but not listen
no lobby, but can converse
langs
humans and clones are running in separate processes, separate computers
therefore, each clone must have his own copy of dict and lang
on wakeup from sleep
each clone reloads dick, memri, gramr
User and Skills
Lobby
Converse
command processing
incoming message is an imperative command
command <options> <arguments>
each command has a specific vocabulary and syntax
conversation
incoming message is a thought, be it statement, question, exclamation, or imperative
thought = vocabulary and syntax
language = thought plus pronunciation and more syntax
Samese
A pidgin language based on English and Python.
verb with modifiers = command with arguments
the medium of thought
Translation
parse - translate incoming message into a Samese Thot
generate - translate a Samese Thot into into outgoing message
Commands
Account (Security):
Reception
Boot
1. samd.py
get name, addr, skillnames from db or config
Instantiate sam.user.Sam()
2. sam/user.py
define classes User, Human, Sam
Sam::init() loads the skills, including Lobby
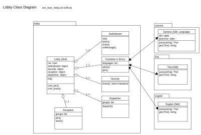
3. sam/lobby.py
define classes: Switchboard, Security, Translate, Dispatch, Reception
instantiate one of each
Switchboard::init()
- instantiate sam.comm.Server()
= switchboard.listen()
4. sam/comm.py
defines classes Message, Server, Client
implements websockets
supports Message-passing between Server and Client sockets
Sam::boot()
Lobby::boot()
Switchboard::listen()
Server::listen()
import, instantiate, init, setup, rebirth, wake
security, clearance = admin, allow even when asleep if not admin and asleep, dispatch not called
background processes, if any, sleep thot reorg, dreaming
import
samd
sam/user.py
sam/skill.py
sam/echo.py
sam/lobby.py
sam/comm.py
sam/mind.py
instantiate and init()
samd
Sam(User)
Lobby()
Switchboard()
Security()
Translator()
Dispatcher()
Reception()
Mind()
setup
mind.think()
rebirth
lobby.listen()
wake
status from sleep to wake (allows dispatch of messages from non-admin users)
sleep vs wake sleep
mind does reorg of thots and grammar dispatch only of admin-level messages
wake
dispatch all messages turn off background thot reorg
skills
mind - cortex is not required, can be added on top
if no mind, cannot think, but can run, fight, fuck, eat, battery management
lobby: gate, censor
if no lobby, cannot communicate
translate - always required if lobby, to build thots from strings
multi languages
reception - if not present, groups?, allow chat rooms with multiple participants
Login
Example of command processing wrapped in conversation. Input parser must treat these as the same thought.
login John x42#pw login username=John password=x42#pw Hi. My name is John and my password is x42#pw. What is your name? John What is your password? x42#pw
Grammar includes commands, specifically.
switchboard security: check token: anonymous or logged-in level translate parse dispatch: assume converse mode by default dispatch can call security or account for login, etc.
in translate parse, we match thot to grammar patterns this would include imperative commands like login and change password
Message Processing
Lobby:init()
instantiate Switchboard, Security, Reception, Dispatcher
call Switchboard::listen()
instantiate Server()
call Server::listen() passing switchboard::onMessage() as callback
Switchboard::onMessage()
store/match user by addr into Lobby::users list
call Security::check() to get clearance
lookup token in db, translate to clearance, return
call Dispatcher::dispatch()
parse message-in
set/clear command mode "on/off"
match command to ?list?
call skill object::cmd_command() associated with this command
method optionally returns a reply
return to Server with reply Message
Conversational Machine Learning
entity, relation ambiguities in language = attempts to flatten a rounded shape thought may be linear, but is also in the shape of a torus
noun verb noun consonant vowel consonant in sanskrit alphabet, vowels are secondary to consonants in latin alphabet, vowels are equal to consonants
verb has no meaning without a subject differences in grammar explain the differences in thought adj before or after noun can verb have meaning without subject is where and adv or adj
noun verb noun event = noun verb noun thot = verb, subj and obj are modifiers of the verb thot = noun (subj), verb is modifier of the noun
how to string thoughts together? is a verb a thought? yes is a preposition a thought? yes is an article a thought? yes
naiyana comes to chiangmai is a complete thought or is it three separate thoughts or is it one thought connected to another thought
expats go_from chiangmai to avoid smoke in February naiyana come_to chiangmai to visit john next week
entity, relation entity a relation a, b conditional
I don't know the word . What is an equivalent Thai word? What is an equivalent English word? Does it have a synonym in English? What part of speech: noun, verb, adjective, adverb, other? Adjective What does it describe: size, height, weight, color, other? Noun What kind of noun? common noun, proper name Designate? person, place, or thing hierarchy of types for each pos
Human: knows English, learning Thai
recognize()
break down into thought
break a sentence down into its components and identify each
generate()
communicate a thought
compose a sentence
ask for more info about the previous thought
current thought recent sub-thoughts
bank
questions about bank
friend
questions about friend
weight each question with importance, urgency, value make a judgement about which question is most important
noun
person
proper name
nick name
family relation
worker
male - not heirarchy
female
characteristics
individual vs class
place
thing
a specific item, or a type of thing
comm lobby broca account mind
Perception:
- audio
- visual
- touch
- smell
- taste
Cognition:
- visual space
- facial recognition
- abstract principles of numbers
- music
- social structures
- language
Language
- discrete infinity (no longest sentence)
- phrases
- recursive embedding


